ENCY
Met ENCY werkt u sneller, slimmer en intuïtiever. Onze geavanceerde CAD/CAM-software combineert krachtige automatisering met een gebruiksvriendelijke interface, zodat u moeiteloos van ontwerp naar productie gaat met maximale precisie en efficiëntie.
ENCY
ENCY: CAD/CAM voor een nieuwe generatie
Superieure CAD/CAM-omgeving
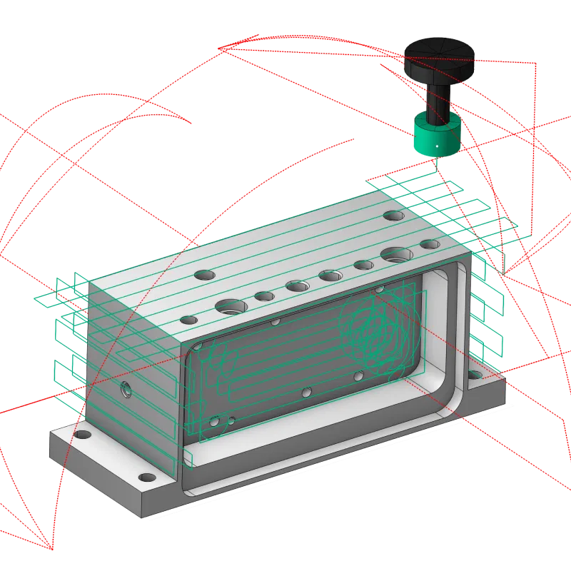
- Gereedschapsbaanberekening
-
Gereedschapspaden worden geoptimaliseerd op basis van de specifieke mogelijkheden, beperkingen en eigenschappen van de doelmachine. Dit zorgt ervoor dat de door de ENCY gegenereerde gereedschapspaden zijn afgestemd op het benutten van de sterke punten en het opvangen van de beperkingen van de betreffende CNC-machine die wordt gebruikt.
- Voorraad- en materiaalbewaking
-
ENCY beschikt over technologie voor voorraadtracking. Deze technologie houdt in dat het virtuele model van het uitgangsmateriaal (het ruwe materiaal waaruit het onderdeel wordt gefreesd) wordt bewaakt en bijgewerkt om het verwijderde materiaal na elke bewerking weer te geven. Dit zorgt voor een efficiënte generatie van gereedschapspaden en voor controle, verificatie en validatie op botsingen en interferenties.
- Realistische simulatie
-
ENCY biedt uitgebreide simulatietools, waaronder volledige machinesimulatie, ultrasnelle en hoogwaardige voxelsimulatie en uiterst nauwkeurige solidsimulatie voor materiaalverwijdering, additieve simulatie en verfsimulatie. Dit zorgt voor een gedetailleerde en accurate weergave van het volledige bewerkingsproces.
- NC-codeverificatie
-
ENCY bevat een op NC-code gebaseerde simulatie- en verificatiefunctie, waarmee gebruikers de daadwerkelijke G-code nauwkeurig kunnen simuleren en valideren om precieze en foutloze bewerkingen te garanderen voordat deze op de CNC-machine worden uitgevoerd.
ENCY beschikt over technologie voor voorraadtracking. Deze technologie houdt in dat het virtuele model van het uitgangsmateriaal (het ruwe materiaal waaruit het onderdeel wordt gefreesd) wordt bewaakt en bijgewerkt om het verwijderde materiaal na elke bewerking weer te geven. Dit zorgt voor een efficiënte generatie van gereedschapspaden en voor controle, verificatie en validatie op botsingen en interferenties.
Applicaties

2,5D- en 3D-frezen
Productie van matrijzen, stempels en andere onderdelen op een 3-assige freesmachine

Draaiwerk
Productie van schroeven, bladen, tandwielen en balusters

Draaien
Draaien en kotteren, draadsnijden, afsteken, boren en ruimen

Frees-draaibewerking
Combinatie van draaien en frezen in één opspanning

Meervoudige asbewerking
Indexeerbare (3+2) en gelijktijdige 5-assige freesbewerking, geschikt voor turbinewielen, bladen en poorten

Hogesnelheids- en adaptieve bewerking
Hogesnelheids- en adaptieve gereedschapsbanen voor snelle materiaalafname en een langere standtijd van het gereedschap

Swiss-type en MTM-bewerking
Swiss-type machines en MTM (multikanaalsbewerking) met gesynchroniseerde bewerkingen

5- en 6D-snijden
CNC-programmering voor snijden, afwerken en 6D-messnijden — geschikt voor frees-, laser-, waterstraal-, plasma- en mesbewerkingen

Additieve bewerking
3- tot 5D-additieve bewerking met geavanceerde controle over de laagdikte

Draadvonken (EDM)
2- tot 4-assige strategieën voor draadvonkmachines (Wire EDM)

2D-snijden
Programmering van laser-, waterstraal-, plasma-, autogeen- en messnijden

G-code-gebaseerde simulatie
G-codeverificatie binnen ENCY CAM

Meetcycli
Meetcycli voor frees- en draaimachines
ENCY is een onderdeel van ENCY X
ENCY in de praktijk
Bekijk in onze video’s hoe u stap voor stap meer haalt uit ENCY, van slimme workflows tot praktische toepassingen in de maakindustrie