ENCY Tuner

Hero image

ENCY Tuner

Simuleer, verfijn en optimaliseer NC-code direct op de werkvloer voor maximale precisie en efficiëntie in elke bewerking.

ENCY Tuner

Simuleer, verfijn en optimaliseer NC-code direct op de werkvloer voor maximale precisie en efficiëntie in elke bewerking.

ENCY Tuner: de ultieme tool om uw NC-code te finetunen

Simuleer, optimaliseer en bewerk NC-code direct op de werkvloer voor zowel CNC-machines als industriële robots

Dit is een tooltip 1 van 1
Dit is een tooltip 1 van 1
Dit is een tooltip 1 van 1
Dit is een tooltip 1 van 1
Dit is een tooltip 1 van 1
Dit is een tooltip 1 van 1
Dit is een tooltip 1 van 1
Dit is een tooltip 1 van 1
Dit is een tooltip 1 van 1

Volledige controle over uw NC-code

De ultieme software voor het verfijnen, testen en optimaliseren van NC-code direct op de werkvloer

NC-code voorvertoning weergave

Ervaar moeiteloze NC-code voorvertoningen voor snelle bestandsherkenning en -evaluatie. Met deze functie kunt u NC-code direct bekijken voordat u deze op een echte machine uitvoert. Bovendien kunt u de code rechtstreeks vanuit de voorbeeldweergave bewerken, wat uw workflow aanzienlijk versnelt en vereenvoudigt.

NC-code bewerking

Een hoogwaardige tool voor directe NC-code bewerking met uitgebreide functies zoals nummering en hernummering, het invoegen of verwijderen van tekstreeksen en het wijzigen van hoofd- en kleine letters.

Blokken, regels, spaties en opmerkingen kunt u eenvoudig overslaan. Daarnaast biedt de editor geavanceerde mogelijkheden zoals het aanpassen van registeradressen en -waarden, en bewerkingstools voor gereedschapsbanen zoals verplaatsen, roteren, spiegelen en parallel verschuiven.

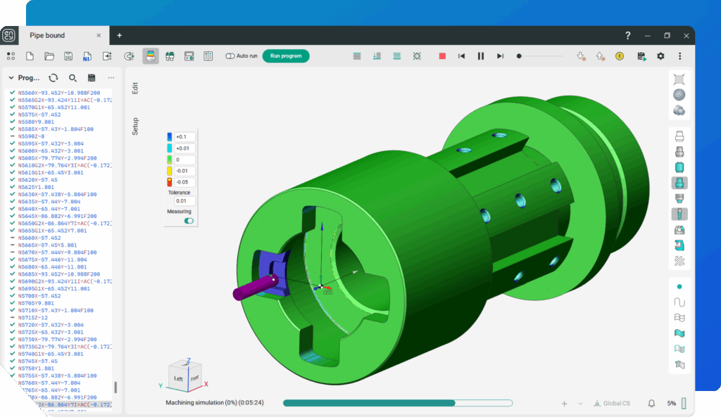
Simulatie

Volledige simulatie van het bewerkingsproces met gedetailleerde weergave van machinebewegingen, werkstukhandling, gereedschappen, opspanningen en materiaalafname.

De simulatie in ENCY Tuner bevat botsingsdetectie, gereedschapscontrole en visuele kwaliteitsanalyse, voor een nauwkeurig en betrouwbaar productieproces.

Machine configuratie

ENCY bevat een op NC-code gebaseerde simulatie- en verificatiefunctie, waarmee gebruikers de daadwerkelijke G-code nauwkeurig kunnen simuleren en valideren om precieze en foutloze bewerkingen te garanderen voordat deze op de CNC-machine worden uitgevoerd.

Controle bewerkingsresultaat

De functie Verify and Compare visualiseert onbewerkte zones en gereedschapsafwijkingen, zodat u de nauwkeurigheid en kwaliteit van uw bewerking eenvoudig kunt controleren.

Ontdek ENCY 2.0

Eenvoudigweg boordevol innovatie, elegantie en kracht. Nu versterkt met AI-gestuurde prestaties, geavanceerde automatisering en intelligentere controle over CNC- en robotkinematica.

ENCY is een onderdeel van ENCY X

Al onze softwareproducten zijn gebouwd op het eigen, technologisch onafhankelijke ENCY X-platform. Dit platform biedt ongeëvenaarde CAD/CAM-kracht, veiligheid, uitgebreide digitale productiecontent, krachtige API-tools en samenwerkingsmogelijkheden voor ingenieurs.

ENCY in de praktijk

Bekijk in onze video’s hoe u stap voor stap meer haalt uit ENCY, van slimme workflows tot praktische toepassingen in de maakindustrie

Scroll naar boven